Christian Stetter, Viviane Buser & Robert Finger*
In einer neuen, in der Fachzeitschrift Food Policy erschienen Studie (Stetter et al. 2026) haben wir untersucht, welche Politikmassnahmen aber auch welche Kombinationen von Agrarpolitiken («Policy Mixes») in der Europäischen Union tatsächlich zu messbaren Emissionsrückgängen geführt haben – und warum Einzelmassnahmen selten ausreichen.
Die Landwirtschaft ist für rund 11% der Treibhausgasemissionen in der Europäischen Union (EU) verantwortlich, vor allem durch Methan aus der Tierhaltung und Lachgas aus der Düngung (FAOSTAT, 2024). Obwohl zahlreiche Politikmassnahmen zur Reduktion dieser Emissionen eingeführt wurden, ist relativ wenig darüber bekannt, welche Massnahmen tatsächlich wirken. In der bestehenden Literatur lassen sich sowohl Ex-ante- als auch Ex-post-Analysen finden. Ex-ante-Analysen bewerten Massnahmen vor ihrer Einführung, während Ex-post-Analysen deren Wirkung nach der Umsetzung untersuchen. Beide Ansätze konzentrieren sich jedoch meist auf einzelne Massnahmen und/oder spezifische Länder, sodass das Zusammenspiel verschiedener Instrumente weitgehend unerforscht bleibt.
Was ist der neue Ansatz?
Basierend auf neuen methodischen Entwicklungen, dreht unsere Studie die übliche Forschungslogik um. Statt von einer bestimmten Politik auszugehen und deren Wirkung zu messen, suchen wir zuerst mittels Regressionsanalyse und Bruchstellenerkennung («Break Detection») (Koch et al., 2022; Stechemesser et al., 2024) nach starken, abrupten Rückgängen in den Emissionsdaten der jeweiligen 27 EU-Mitgliedstaaten zwischen 2000 und 2021 (Abbildung 1). Wird ein solcher Bruch identifiziert, wird systematisch untersucht, welche Politikmassnahmen diese Rückgänge ausgelöst haben könnten. Um die relevanten Politiken im Detail zu charakterisieren, wurde ein öffentlich verfügbares KI-Sprachmodell (LLM) eingesetzt (Yang et al., 2025), das einzelne Politikmassnahmen nach ihren Instrumenten klassifiziert hat, etwa ob es sich um Vorschriften, Subventionen oder Informationsmassnahmen handelt.

Abbildung 1: Entwicklung der landwirtschaftlichen Treibhausgasemissionen in den EU-Mitgliedstaaten (2000–2021). Die Miniaturdiagramme zeigen die Emissionsverläufe (logarithmiert) für jedes Land. Während die meisten Länder rückläufige Trends aufweisen, verzeichnen einige Staaten wie Lettland, Ungarn oder Zypern steigende Emissionen. Die Unterschiede verdeutlichen die Vielfalt der landwirtschaftlichen Strukturen und Politiklandschaften innerhalb der EU. Datenquelle: FAOSTAT (2024).
Ergebnisse
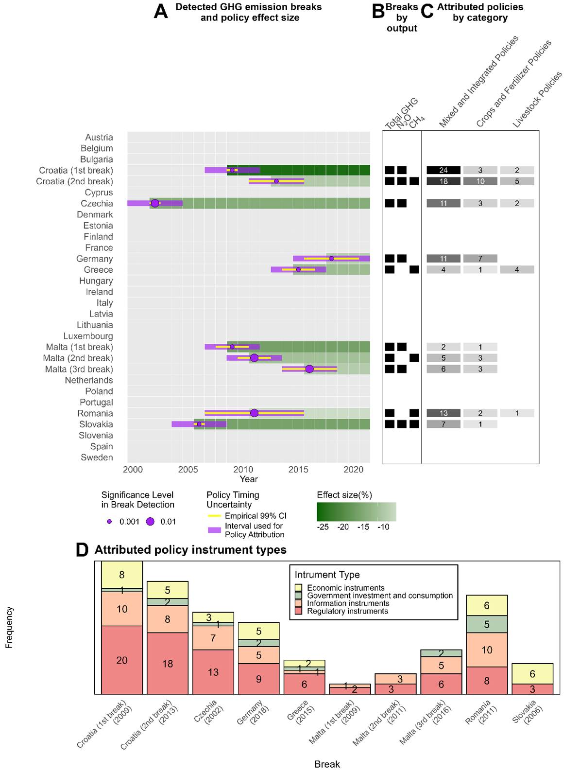
Die Analyse identifiziert zehn signifikante Brüche in den Emissionsdaten in sieben EU-Ländern (Kroatien, Deutschland, Malta, Tschechien, Griechenland, Rumänien und die Slowakei), die Politiken zugeordnet werden können. Dabei haben wir Emissionsreduktionen zwischen 5% und 24% beobachtet (Abbildung 2).
Die stärksten Reduktionen betrafen dabei Lachgasemissionen (N₂O), vor allem durch besseres Düngemanagement und effizienteren Stickstoffeinsatz. Deutschlands Emissionsrückgang 2018 steht beispielsweise in Zusammenhang mit der Düngeverordnung von 2017. Methanemissionen aus der Tierhaltung wurden dagegen deutlich seltener deutlich reduziert.
Die stärksten prozentualen Rückgänge wurden in Ländern mit kleineren Agrarsektoren beobachtet. In grossen Agrarländern wie Frankreich oder Spanien wurden keine signifikanten Brüche gefunden. Die könnte der Fall sein, weil dort möglicherweise die Emissionsreduktionen eher schleichend verlaufen und mit der verwendeten Methode schwerer nachweisbar sind.
Unter den 10 identifizierten Brüchen in den Emissionsdaten verzeichnete Deutschland 2018 den absolut betrachtet stärksten Emissionsrückgang von rund 7,6%, was aufgrund der hohen absoluten Emissionen einem Rückgang von etwa 4,6 Mio. Tonnen CO₂-Äquivalenten entspricht, mehr als die Hälfte aller identifizierten Reduktionen zusammen.
Unsere Ergebnisse zeigen zudem, dass erfolgreiche unmittelbare Emissionsreduktionen nie auf ein einzelnes Politikinstrument zurückgingen. Immer war es eine Kombination aus mehreren Politikmassnahmen, wie zum Beispiel regulatorische Vorgaben, finanzielle Anreize und Informationsmassnahmen. Ordnungsrechtliche Instrumente, wie zum Beispiel Düngevorschriften und Leistungsstandards, bildeten dabei zumeist das Grundgerüst der Politikkombinationen, während Subventionen und Beratungsangebote die Umsetzung zu unterstützen scheinen.

Abbildung 2: Ergebnisse der Bruchstellenanalyse und Politikzuordnung. A: Identifizierte Emissionsrückgänge in sieben EU-Ländern – je dunkler das Grün, desto stärker die Reduktion (bis zu 24%). Die violetten Punkte markieren das Signifikanzniveau der Bruchstelle. B: Betroffene Treibhausgase – Lachgas (N₂O) war häufiger betroffen als Methan (CH₄). C: Anzahl der zugeordneten Politiken nach Kategorie: Integrierte Politiken dominieren, gefolgt von Dünge- und Tierhaltungsmassnahmen. D: Zusammensetzung der Politikinstrumente – regulatorische Instrumente (rot) bilden das Fundament erfolgreicher Politikmixe, ergänzt durch ökonomische Anreize und Informationsmassnahmen.
Was bedeutet das für die Agrarpolitik?
Die Studie liefert eine klare Botschaft. Die Betrachtung von einzelnen Politikmassnahmen allein ist nicht ausreichend. Unsere Analyse zeigt, dass Kombinationen von verschiedenen Politikmassnahmen landwirtschaftliche Treibhausgase effektiv reduzieren können. Unsere Ergebnisse geben daher empirische Evidenz für die grosse Relevanz von solch Kombinationen von Politikmassnahmen, die in theoretischer Literatur formuliert wurde (Bouma et al., 2019; Grohmann & Feindt, 2023). Unsere Ergebnisse zeigen, dass Regulierungen oft die Grundlage für Reduktionen von Treibhausgasemissionen schafft, und darauf aufbauend finanzielle Anreize die Umsetzung erleichtern, und Informationsmassnahmen Akzeptanz und Compliance fördern.
Gleichzeitig zeigt unsere Studie, dass die bisherigen Fortschritte in der EU bei weitem nicht ausreichen, um die gesteckten Klimaziele zu erreichen. Insbesondere bei Methanemissionen aus der Tierhaltung besteht Nachholbedarf. Entscheidend für den Erfolg von Politikkombinationen ist, wie verschiedene Instrumente aufeinander abgestimmt sind und ob sie kohärent umgesetzt werden.
Studie: Stetter, C., Buser, V., & Finger, R. (2026). Policy mixes and major emission reductions in European agriculture. Food Policy, 140, 103084. Open Access: https://doi.org/10.1016/j.foodpol.2026.103084
*Autor:innen: Christian Stetter, Viviane Buser, Robert Finger (Agrarökonomie und Agrarpolitik, ETH Zürich). Kontakt: cstetter@ethz.ch
Referenzen
Bouma, J. A., Verbraak, M., Dietz, F., & Brouwer, R. (2019). Policy mix: Mess or merit? Journal of Environmental Economics and Policy, 8(1), 32–47. https://doi.org/10.1080/21606544.2018.1494636
FAOSTAT. (2024). Emissions indicators [Dataset]. https://www.fao.org/faostat/en/#data/EM
Grohmann, P., & Feindt, P. H. (2023). The importance of calibration in policy mixes: Environmental policy integration in the implementation of the European Union’s Common Agricultural Policy in Germany (2014–2022). Environmental Policy and Governance, (May 2022), 16–30. https://doi.org/10.1002/eet.2052
Koch, N., Naumann, L., Pretis, F., Ritter, N., & Schwarz, M. (2022). Attributing agnostically detected large reductions in road CO2 emissions to policy mixes. Nature Energy, 7(September). https://doi.org/10.1038/s41560-022-01095-6
Pretis, F. (2022). Does a Carbon Tax Reduce CO2 Emissions? Evidence from British Columbia. Environmental and Resource Economics, 83(1), 115–144. https://doi.org/10.1007/s10640-022-00679-w
Stechemesser, A., Koch, N., Mark, E., Dilger, E., Klösel, P., Menicacci, L., Nachtigall, D., Pretis, F., Ritter, N., Schwarz, M., Vossen, H., & Wenzel, A. (2024). Climate policies that achieved major emission reductions: Global evidence from two decades. Science, 385(6711), 884–892. https://doi.org/10.1126/science.adl6547
Stetter, C., Buser, V., & Finger, R. (2026). Policy mixes and major emission reductions in European agriculture. Food Policy, 140, 103084. https://doi.org/10.1016/j.foodpol.2026.103084
Yang, A., Li, A., Yang, B., Zhang, B., Hui, B., Zheng, B., Yu, B., Gao, C., Huang, C., Lv, C., Zheng, C., Liu, D., Zhou, F., Huang, F., Hu, F., Ge, H., Wei, H., Lin, H., Tang, J., … Qiu, Z. (2025). Qwen3 Technical Report (arXiv:2505.09388). arXiv. https://doi.org/10.48550/arXiv.2505.09388